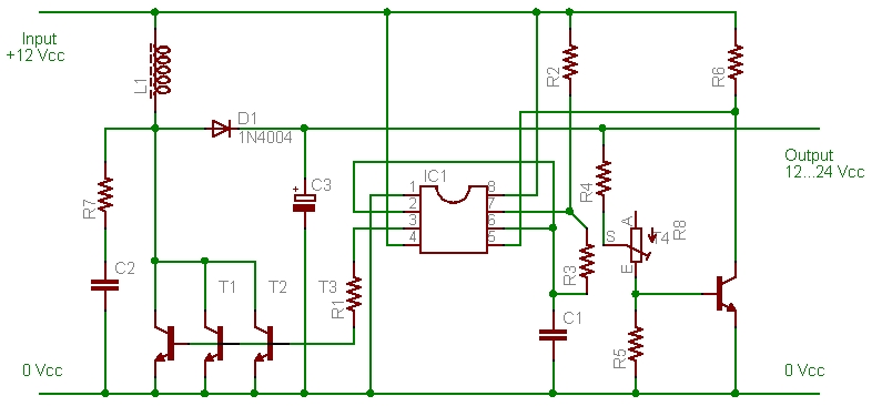
Di seguito il circuito e la descrizione:

Lista dei componenti:
R1, R4, R7: 1,5 Kohm R2: 1 Kohm R3: 10 Kohm
R5: 680 ohm R6: 22 Kohm R8: trimmer 22Kohm
C1: 2,2 nF C2: 220 pF C3: elettrol. 56 uF 100 Volt
T1, T2, T3, T4: BC548 IC1: NE555
D1: 1N4004 L3: 3,3 uH 140 mA
Funzionamento del circuito:
-L'integrato 555 é stato collegato con la classica configurazione dell'oscillatore astabile. Dal pin di uscita 3, tramite la resistenza R1, invierà dei segnali ad onda quadra alle basi dei transistor T1, T2, T3, i quali ne amplificheranno la corrente. (Al posto di questi transistor si potrà utilizzare un unico NPN di potenza o magari un IGBT o un mosfet... io ne ho collegati 3 così perchè ne possiedo una tonnellata e mi venivano comodi sulla breadboard :-))
-La corrente amplificata transiterà, durante il fronte di salita, attraverso l'induttanza L1, la quale si "caricherà" magneticamente. Durante il fronte di discesa, quando i transistor verranno "spenti" (...permettetemi queste licenze poetiche, sono utili a chi sta imparando l'elettronica da poco) il campo magnetico accumulato si ripercuoterà sulle spire dell'induttanza generando una extratensione più alta di quella che gli abbiamo fornito.
-Questa energia reattiva verrà quindi deviata dal diodo D1 ed andrà a caricare il nostro condensatore elettrolitico C3, sul quale, impulso dopo impulso, si troverà una tensione sempre più alta. La serie R7, C2, é un piccolo filtro di snubber, l'ho inserita per effettuare delle misure con l'oscilloscopio ed ottenere un segnale sul video più "gradevole e leggibile". Si può anche omettere o se ne possono migliorare i valori nel caso in cui si voglia sostituire T1 T2 e T3 con un mosfet.
-A questo punto dobbiamo inserire una RETROAZIONE per limitare questa tensione al valore che vogliamo noi e mantenerla costante; il partitore R4 R8 R5 si occupa proprio di questo ed invia un segnale alla base del transistor T4 direttamente proporzionale al livello di tensione in uscita.
-Quando la tensione in uscita avrà ottenuto il livello di tensione che siamo andati a tarare, T4 porterà verso massa il piedino 5 dell'integrato, smorzando così le oscillazioni ed impedendo che la tensione su C3 possa ancora salire. Và da sè che, non appena si scenderà aldisotto del valore regolato, le oscillazioni riprenderanno.
-Abbiamo così applicato una regolazione attiva ad anello chiuso al nostro "sovralimentatore" che renderà la tensione di uscita sempre costante, anche se varierà la tensione di ingresso da 9 a 15 volt (...non oltre perchè sennò ci si schioppa il 555...)
Di seguito i principali segnali misurati con oscillospopio:
-Questa é la forma d'onda in uscita al piedino 3 dell'integrato, con poco carico in uscita al booster:

-E questi sono gli impulsi di ritorno dall'induttanza L1:

-Questi sono invece gli impulsi che invia il transistor T4 per spegnere l'oscillatore:

-A questo punto, per fare una misura che non fosse "piatta" e desse un'idea migliore di come funziona il circuito, ho sostituito C3 con un condensatore da 0,47 uF ed ho portato la sonda sull'uscita; questo il risultato:

Personalmente l'ho provato su una ventola che cita le caratteristiche "12 Volt 0,15 Ampere Max" (e alimentandola a 24 volt, ne assorbe solo 0,12... Sinceramente non me la sento di spingere più in alto con la tensione...) Non posso quindi garantire che altre ventole di altre marche non si guasteranno sovralimentandole, anche se ne ho provate parecchie e sono ancora tutte sane.
Ribadisco comunque che la natura di questo articolo é puramente didattica e può servire come introduzione allo studio dei circuiti booster, ormai sempre più diffusi (Nei moderni UPS possono essere contenuti anche dei boost da 60 KVA che lavorano a 780 volt!!!)
Adesso stà alla vostra creatività modificare questo circuito per renderlo più o meno potente ed applicarlo alle vostre future idee, in gamba! (io ne ho fatto uno che arriva a 900 Volt ed utilizza un IGBT da 40 Ampere 1200 Volt...)