
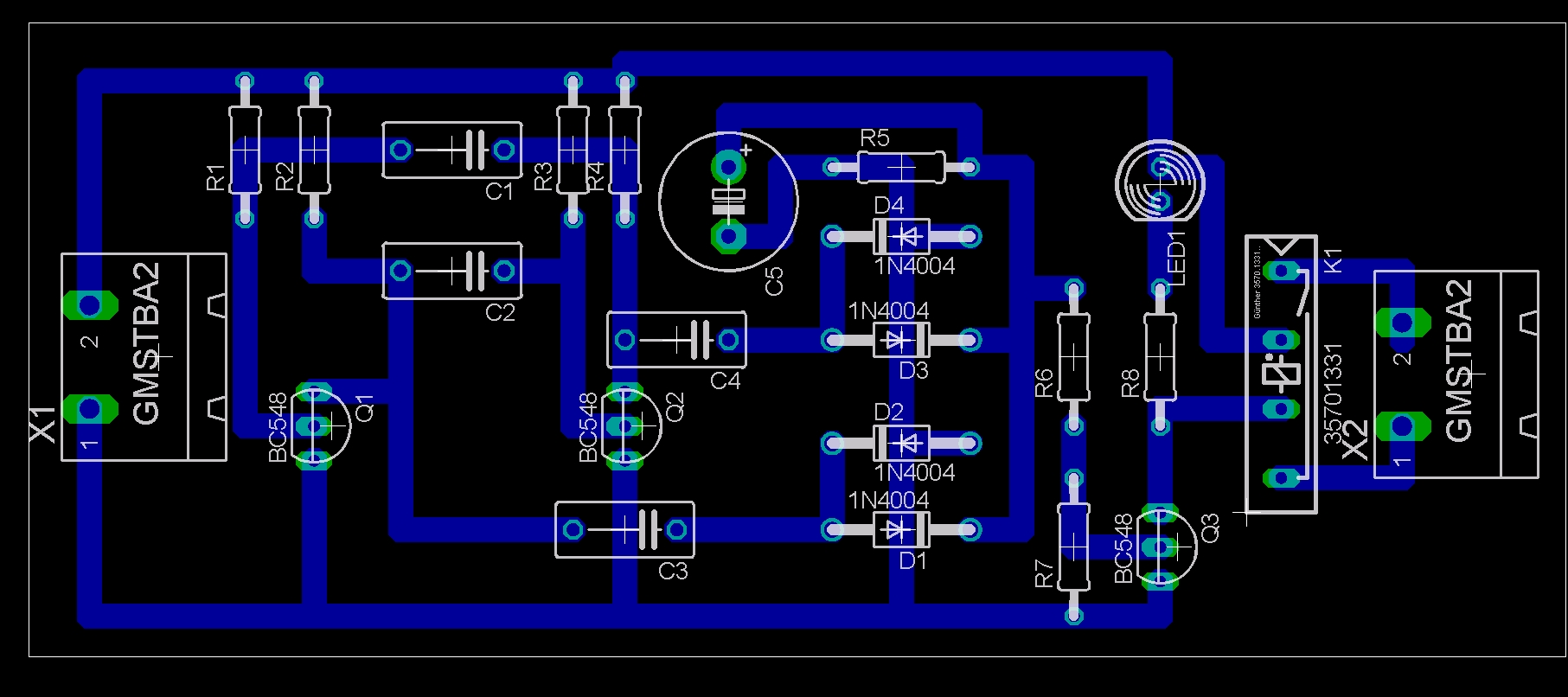
Elenco dei componenti:
-R1, R3, R5, R6: 4,7 Kohm (R1 da 1 watt per maggiore sicurezza)
-R2, R4, R7, R8: 1,5 Kohm (R2 da 1 watt per maggiore sicurezza)
-C1, C2: 47nF
-C3, C4: 220nF (volendo più sicurezza, utilizzateli da 250 volt)
-C5: 220uF
-Q1, Q2, Q3: transistor BC548b o equivalente... Non é critico
-D1, D2, D3, D4: diodo 1N4004 (o quello che volete, anche un ponte da 500mA va bene...)
-K1 relè reed con bobina a 12Vcc e diodo integrato (oppure fate vobis...)
-LED1: led verde (a me il colore piaceva così...)
Struttura del circuito e spiegazione del funzionamento:
L'alimentazione (12 volt) va data al morsetto x1-2 (positivo) ed X1-1 (negativo)
I due transistor Q1 e Q2 costituiscono il classico oscillatore astabile, l'ho fatto lavorare a circa 5 Khz; le due resistenze di carico R2 ed R4 sono state scelte apposta di valore alto, per tenere la frequenza su questi valori, per ridurre i consumi di corrente e per un altro motivo che verrà spiegato in seguito.
Tramite i due condensatori C3 e C4 ho prelevato quindi una tensione alternata a 5Khz che viene raddrizzata dal ponte di diodi, ottenendo una pulsante a circa 10Khz. Il condensatore C5 si occupa di livellare la tensione pulsante ed introdurre un certo ritardo di circa 500 millisecondi per mezzo dell'impedenza di C3 e C4.
La resistenza R5 scarica rapidamente il condensatore, quando questo non riceve più tensione dal ponte.
Tramite il partitore R6, R7, viene prelevato il segnale di "oscillatore ON" il quale finisce sulla base di Q3 che ne amplifica la corrente per far chiudere il transistor (ed accendere il led...)
A questo punto, mi chiederete: "Ma la chiave dov'é???" Ebbene, la "chiave" é proprio il transistor Q1!!! Portando infatti i 3 fili dal circuito stampato ad un connettore posto su un pannellino, potremmo far chiudere il relè inserendo il transistor! Il circuito comincerà così ad oscillare, caricando C5 e facendo chiudere il relè.
Perchè complicarsi così tanto la vita? Semplice, così uno scassinatore potrebbe provare a cortocircuitare i 3 contatti sul pannellino per provare a violare il vostro circuito, ma non otterrebbe nessun risultato perchè un singolo impulso (o anche un centinaio...) fornito a C3, C4, non sarebbe sufficiente a far chiudere il relè; serve proprio e solo il nostro buon transistor.
In più, tutti i componenti collegati a Q1, hanno una impedenza abbastanza alta, quindi anche iniettando una tensione di 12, 24 o più volt, non si riuscirebbe nemmeno ad ottenere la rottura del circuito! (E' proprio questa la scelta di cui si parlava prima... Vedi anche la potenza consigliata da 1 watt per R1 ed R2)
Questo circuito può anche essere modificato a piacere, sostituendo il relè normale, con uno passo-passo, ad esempio per accendere e lasciare accesa un'utenza, per poi spegnerla al prossimo "colpo di transistor"!
Il tutto é da intendersi per uno scopo puramente didattico, io, una volta che l'avevo in testa, l'ho realizzato sulla breadboard in 10 minuti e con una manciata di componenti che avevo già a portata di mano (quindi funziona davvero...). Non si vuole di certo raggiungere il grado antiintrusione di sicurezza 7 dei sistemi militari! Comunque sono convinto che, una volta messi questi 3 fili davanti ad un professore di elettronica, difficilmente ci potrà trovare "la chiave" per far chiudere il relè, se non conosce il circuito.
"La chiave" si potrà comodamente nascondere all'interno di un jack stereo maschio da 3,5mm e portarsela tranquillamente in giro come se fosse un portachiavi!!! (potrete quindi fare "copie della chiave" con solo 50 centesimi di euro) Stupite i vostri amici!
Dai su, che oggi mi sento buono e vi ho preparato anche uno stampato semplice semplice, senza nemmeno un ponticello da fare!


Il circuito stampato é puramente indicativo di come potrebbero essere disposti i componenti; ognuno é libero di migliorarlo a piacere.
Buona realizzazione, se avete domande, io sono qui, in gamba!